简
繁
登录个人中心
长者版
宁夏公安厅
宁夏政府网
银川政府网
首页
概况信息
领导信息
窗口单位
新闻动态
警务要闻
基层警讯
安防课堂
通知公告
图片新闻
政府信息公开
政府信息公开指南
政府信息公开年报
政府信息公开制度
法定主动公开内容
警民互动
政务微博
政务微信
案件查询
政民互动
在线咨询
在线投诉
网上办事
交警12123平台
银川市公安局微信
银川市公安局微博
12337 扫黑举报平台
当前位置: 首页>新闻动态>基层警讯>交通警察分局
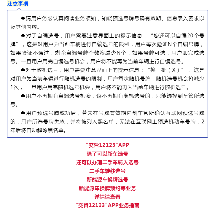
权威发布 | 明日起 宁夏交警投放小型汽车号牌新号段,怎么选看过来!
发布者:银川交警
时间:2022-08-04
来源:银川市公安局交通警察分局
扫一扫在手机打开当前页
分享到: